5分钟阅读
谷歌新发布!GenAI Toolbox:让SQL数据库集成AI,几行代码就能实现
谷歌新发布!GenAI Toolbox:让SQL数据库集成AI,几行代码就能实现
谷歌近期正式推出一款面向SQL数据库的生成式AI Python库——Google GenAI Toolbox。这款工具旨在降低AI与数据库结合的开发门槛,为开发者提供更高效、更安全的解决方案。以下是关于它的核心信息,以及当前数据科学领域值得关注的趋势变化:
1. 认识Google GenAI Toolbox:开源的数据库AI工具开发服务器
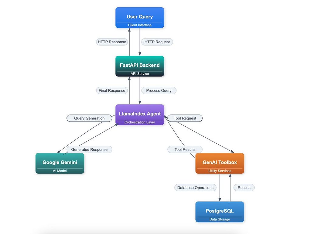
Google GenAI Toolbox本质是一款开源服务器,核心定位是“简化数据库生成式AI工具的构建流程”。它最直观的价值在于“降本提效”——开发者无需从零搭建复杂的底层架构,仅需几行代码,就能将强大的数据工具与AI能力集成到现有数据库系统中,大幅缩短开发周期。


2. 承担“重活”:减少重复开发,聚焦核心创新
这款工具箱的一大亮点是“包揽底层繁琐工作”,让开发者能专注于AI应用的核心功能设计:
- 自动处理连接池管理(避免数据库连接过载)、身份验证(保障数据访问安全)等基础运维任务;
- 无需重复开发通用模块,从“造轮子”转向“做创新”,尤其适合需要快速落地数据库AI应用的团队。
3. 中心化控制:统一管理,跨项目高效协作
GenAI Toolbox扮演了“中心化控制平面”的角色,连接起应用的编排框架与数据库:
- 方便在多个项目间分发、更新和共享AI工具,避免不同项目重复开发同类工具;
- 统一的控制入口让团队协作更高效,也便于后期对AI工具的功能迭代和问题排查。
4. 内置SQL与AI最佳实践:性能、安全、可观测性一步到位
工具箱自带行业最佳实践,无需额外配置即可满足企业级需求:
- 性能优化:针对SQL与AI结合的场景做了底层优化,减少资源消耗;
- 安全保障:集成身份验证机制,防止未授权访问数据库;
- 可观测性:支持OpenTelemetry(开源可观测性框架),能全程监控工具运行状态,确保系统稳定高效。
5. 无缝对接LangChain:快速部署,轻松扩缩容
对于常用LangChain(流行的大模型应用开发框架)的开发者来说,GenAI Toolbox的兼容性尤为友好:
- 可与LangChain等主流框架无缝集成,无需额外适配;
- 助力开发者快速部署生成式AI解决方案,同时支持根据业务需求灵活调整系统规模(扩缩容)。
若需了解更多细节或快速上手,可访问官方文档:https://googleapis.github.io/genai-toolbox/getting-started/introduction/

(图片来源:https://x.com/mdancho84/status/1974071564401262692/photo/1)
6. 数据科学领域的新趋势:企业对AI需求激增,99%从业者尚未跟进
当前数据科学领域正面临一个关键变化:企业对AI的需求已成为核心诉求——AI被普遍认为是近十年最具影响力的技术力量,但据观察,99%的数据科学家仍未重点关注“AI与数据工作的结合”。
这一供需差恰恰构成了重要机遇:掌握“数据+AI”复合能力的从业者,将在未来的职业竞争中占据明显优势。
更多 AI 前沿技术与设计灵感,欢迎关注「设计小站」公众号(ID:sjxz00),一起探索科技与设计的融合创新。